書摘 | 楊斌:《人海之間 》序:我闻如是:海洋中国
編者按:凭借二十多年在海洋史、全球史研究中积累的坚实底蕴,杨斌教授用深入淺出的語言,把中國和亞洲海洋史上一些研究話題,寫成學術隨筆專欄,大受讀者歡迎,隨後匯集成冊《人海之間》出版,更是頻上好書榜。作者授權《波士頓書評》刊發序言《我闻如是:海洋中国》,其中所列參考書目尤為推薦。有興趣的讀者可以看看,讀過幾本?
我闻如是:海洋中国
这是一本关于海洋世界中古代中国的学术随笔,焦点在于古代中国的海洋活动,或者说海洋中国。
长期以来,古代中国被视为陆上帝国,也就是农业帝国,粮食为其根本,长城是其象征。然而,古代中国和现在一样,东邻太平洋,南俯南海,海岸线长达三万二千多里。因此,近些年来也有学者从海洋的角度来研究古代中国,将其视为海洋国家。作为海洋国家的古代中国和作为海洋强国的近代欧洲也常常引起很多学者的注意,并用来分析代中国的衰落(也就是所谓东方的衰落)和近代欧洲的崛起(也就是所谓西方的崛起)。
这是一个大课题,并非本书的主旨。不过,从海洋的角度来探索古代中国,倒也不失为理解近代中国之轨迹的一个独出心裁的契入点。
我对海洋中国的兴趣,始于 2003年11月与 2004年7月之间。那时我的博士研究获得了当时刚刚成立不久的国立新加坡大学亚洲研究所(Asian Research Institute)的写作资助 (Dissertation Writing Fellowship)。这个研究资助的设立,目的就是为正在学术研究与生存双重压力下挣扎的博士生提供经济上的资助,我也有幸成为这个资助的第一个获得者,由此在新加坡呆了八个多月。 回想起来,非常感谢亚洲研究所的远见,特别是安东尼·瑞德(Anthony Reid)、韦杰夫(Geoff Wade)以及孙来臣的帮助。
那时,我对海洋中国几无所知。在亚洲研究所召开的关于古代中国瓷器出口的一次研讨会上,我居然疑惑于唐代北方瓷器出口到东南亚一事,回想起来,羞愧异常。不过,在那里的大半年里,我就开始学习海洋中国,特别是古代中国和东南亚的交流往来。2004年8月博士论文答辩后,我马上奔赴美国弗吉尼亚的威廉玛丽学院(The College of William & Mary)任教一年。当问到我想开一门什么新课的时候,我就马上想到了“海洋中国(Maritime China)”这个题目,并在那里第一次边学边上了这门课。
当然,那时的我,对于海洋中国而言依然还是一个槛外之人。2005 年12月,我应聘到了国立新加坡大学历史系任教,开始讲授古代中国与东南亚交流这门课,于是开始相对系统地学习了这个领域。而后随着自己研究领域的扩张,我也把视角从中国与东南亚的互动扩展为中国、东南亚与印度洋的三角关系,把海洋中国扩张为海洋亚洲。特别是在研究海贝的过程中,我愈发意识到了海洋亚洲的整体性以及它对了解亚非欧大陆以至整个世界的重要性。海洋亚洲,如同海洋中国一样,不仅仅包括海域,还包括海岛、半岛、滨海地区乃至其辐射所至。从这个意义上讲,海洋亚洲纠正了过去关于亚洲的界定和想象,将陆地视觉与海洋视觉结合起来,重新定义了亚洲。
2017 年8月,我从新加坡国立大学来到了澳门大学,在这里完成了第二本英文专著Cowrie Shells and Cowrie Money: A Global History(Routledge, 2019; 中文版《海贝与贝币:鲜为人知的全球史》2021年11月由社科文献出版社甲骨文工作室出版),并研究撰写了第三本英文书稿,后者是一本从宋元明时期中国与印度洋的互动来探求海洋中国与海洋亚洲的著作。早在为海贝此书搜集资料的时候,我就注意到了 1974年在泉州湾发现的南宋沉船,也就是本书所说的“泉州一号”。泉州一号的船体残骸中发现了 2000多枚海贝,这引起了我的高度兴趣。根据自己对海贝将近二十年的研究,我马上意识到 1980年代中国学者关于这艘南宋海船很可能是从东南亚尤其是三佛齐返航的论断虽然谨慎但未免太过保守,因此,我向海洋史的前辈钱江老师讲述了印度洋这个可能性。我和钱江老师过去只有一面之缘,但他提携后辈不遗余力,马上鼓励我写成文章投给《海交史研究》。于是我一气呵成,完成了这篇论文,随后很顺利地被《海交史研究》接受了,并在2021年的第一期发表。这是我关于海洋中国研究的一个比较重大的发现,所以我把这篇文章在自己的公众号上发表了。澳门大学历史系的博士后王雨博士不但在其微信上转载,而且加了谬赞推荐,这又被澎湃的编辑彭珊珊女史注意到。当时碰巧是泉州第二次申遗成功的时刻,彭珊珊女士邀请我将这篇关于泉州湾南宋海船的研究以科普的方式介绍给读者。这便是我和澎湃的渊源。
在为澎湃写了泉州一号一篇科普短文之后,我又顺着第一篇提到的泉州一号里发现的龙涎香,写了第二篇。这时,彭女士提出,是否可以开一个海洋史的专题,并征询本人意见。我当然非常愿意,而且顺口就说,专栏不妨就称之为“人海之间”。这便是这本随笔的由来。
这本随笔总共有二十一篇,其中约一半在澎湃发表过,涉及海贝的个别章节系从拙作《海贝与贝币:鲜为人知的全球史》改编而来。收入本书时各篇都作了一些修改,特别是增加了一些因为字数限制而不得不在澎湃割爱的细节。全书分为四个部分。第一部分“船”是本书的契入点,根据发掘先后,依次介绍了三艘沉船。第一艘就是 1974年在泉州湾发现的南宋沉船泉州一号,第二艘是1998年在印尼海域发现的“阿拉伯式”海船“黑石号”,第三艘是最近打捞的南海 I号。泉州一号这艘宋代海船的发现对中国海洋史的研究意义至为关键,故全书以之“起航”。“黑石号”是目前考古发现最早往返于东亚(中国)与印度洋的古代海船,意义重大;而它代表的“缝合船”的造船法,流行于古代印度洋世界,首先驰骋于亚洲海域,值得一提。南海I号时代早于泉州一号约一百年,它和泉州一号都是宋代中国的远洋帆船。需要注意的是,取代“黑石号”直航印度洋的便是宋代中国的“泉舶”与“广舶”,泉州一号和南海 I号均属于前者。
第二部分“物”,也就是商品,大致从这两艘沉船的发现出发,逐一介绍了海洋中国和亚洲海洋的流通的商品,包括龙涎香、椰子、海贝与珊瑚等等。第三部分“事”则在虚实之间,侧重于海洋知识、信息与文化,甄选了在印度洋和海洋中国之间流传的“故事”,或者说“海上流言”。“实”者如郑和最后一次下西洋的细节、汪大渊等人对马尔代夫的记录;“虚”者如“女儿国”、“人参果”、南海观音的信仰、中国鱼鹰的传说等等,努力勾勒其流传与衍变。其中或真或假,似真似假,半真半假,亦真亦假。第四部分“人”则逐一追述了从汉晋时代到郑和下西洋这一千多年到达印度洋世界的古代中国人,以管窥先贤筚路蓝缕以启山林的足迹。
这四个部分,涉及海船、航海技术、地理知识、海洋生活、商人、商品以及相关的文化痕迹,无法截然分开。同时,由于作者个人的旨趣,本书重心在于古代中国和印度洋的海上交通,印度洋是重点,东海和南海叙述得不多。东海和南海毗邻中国大陆,而印度洋则是古代中国的极远(西)之海,是海洋中国的最远触角,代表了海洋中国的最高峰,故本书用力颇勤。读者或可发现,印度洋的马尔代夫时常在书中出现,这不仅是因为它坐落于海洋亚洲和海洋贸易之要冲,也是因为它在某种程度上象征了古代中国与印度洋世界交往之兴衰沉浮。
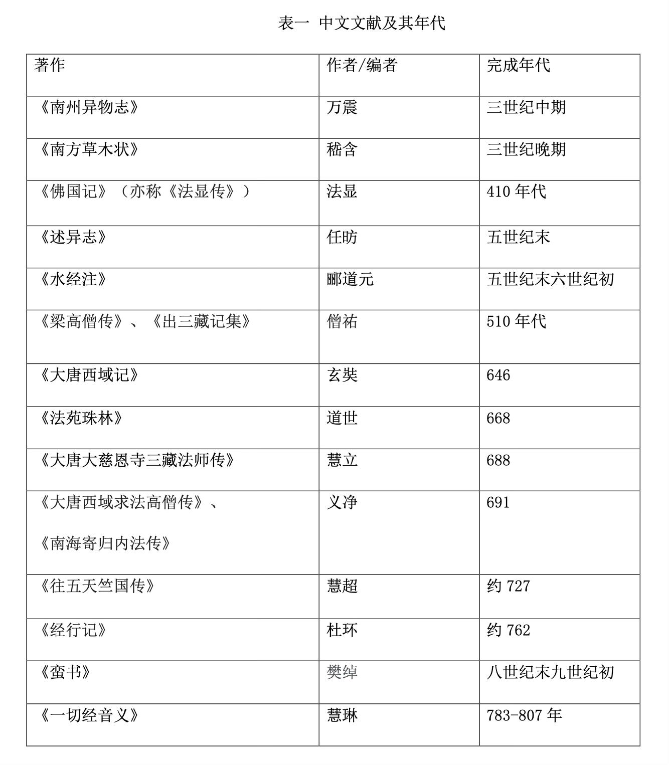
必须介绍一下本书经常引用的中文史料。除了正史之外,本书依赖于中西交通史的常见资料如宋代周去非的《岭外代答》与赵汝适《诸蕃志》,元代汪大渊的《岛夷志略》,明代马欢的《瀛涯胜览》,费信的《星槎胜览》和巩珍的《西洋番国志》,黄省曾15的《西洋朝贡典录》,张燮的《东西洋考》,罗懋登的《西洋记》以及罗曰褧的《咸宾录》等等,其基本情况如表一。
除了这些一手的中文文献外,笔者当然还学习、参考和引用了中西交通史的前辈先贤和当代学者、友人的许多研究和发见。他们包括沈曾植、玉尔 (Henry Yule)、柔克义(William W. Rockhill)、伯希和(Paul Pelliot)、费琅(Gabriel Ferrand)、戈岱司(GeorgeCœdès)、藤田丰八、米尔斯(J. V. G. Mills)、桑原骘藏、江上波夫(Egami Namio)、方豪、冯承钧、张星烺、岑仲勉、饶宗颐、向达、薛爱华、陈佳荣、谢方、陆峻岭、苏继庼、杨博文、韩振华、杨武泉、余思黎、张毅、张一纯、章巽、耿昇、穆根来、何高济、耿引曾、陈高华、王赓武、王邦维、安东尼·瑞德、普塔克(Roderich Ptak)、刘迎胜、曹树基、荣新江、金国平、吴志良、林天蔚、钱江、李永迪(Li Yung-Ti)、孙键、李庆新、许路、张绪山、陈丽华、刘宏、韦杰夫、沈丹森(Tansen Sen)、Michael Feener、Michael Flecker、宋以朗、杨维中、沈福伟、纪赟、李夏恩、张世民等,当然还有泉州一号和南海I 号的众多考古和研究人员。其中挂一漏万,所引文献也因本书性质与篇幅所限,未能一一标识,还请海涵。
本书提及的外国旅行家和学者资料,也需明白其时空背景,大致情况如表二。书中许多古希腊、波斯、阿拉伯和印度文献,直接引用自耿昇翻译的《希腊拉丁作家远东古文献辑录》(戈岱司著,中华书局,1987年)以及他与穆根来合译的《阿拉伯波斯突厥东方文献辑注》(费琅著,中华书局,1989年版)、何高济翻译的《十六世纪中国南部行记》(C.R. 博克舍编注,中华书局,2002年)和《鄂多立克东游录》(中华书局,2002年)、钱林森、蔡宏宁翻译的《开放的中华:一个番鬼在大清国》(老尼克著,山东画报出版社,2004 年)、张子清等翻译的《中华帝国纪行(下)》(古伯察著,南京出版社,2006年)。书中未能一一标注引用信息,特此致歉。
本书的主题试图突出古代中国也是海洋中国,而海洋中国与海洋亚洲以及海洋世界是密不可分的。采用海洋史的视角,将古代中国置于海洋世界当中,或许有助于我们对中国和世界有一些新的理解和认识。至于欧人西来之后的亚洲海洋,本书着墨不多。原因一方面是因为读者对于古代中国的海洋经历相对陌生,而作者对此颇有兴趣;另一方面是因为近代以来头绪颇多,亦非作者所长。序言标题中“我闻如是”四字不过是借用佛家之语来揭示历史的本质特征,那就是根据所闻(也就是读到的材料),皆构建过去发生但逐渐被时间沉淀、掩盖和湮没的人、物、事。古代中国的海洋知识,或者说,古代中国乃至古代世界的海洋知识,也大致口耳相传,如同流言与白云,虚幻与真实交错并存,这也是本书的一个旨趣。
由于本人学识有限,此书恐有不少谬误,前后文也略有重复,还请读者之批评与谅解。








